农业病虫害图像数据采集环境与方法
数据采集环境与方法
1
数据采集环境
当前大多数据集是在相对理想环境的实验室中利用专业设备采集到的图像数据,这种方式能够快速获得想要的特定样本图像,种类往往不具有足够的代表性。在实际农业生产中,不同地区、不同作物的病虫害图像数据采集是非常困难的。第一,随着农药的普及和及时使用,大田作物中的一些病虫害更难以进行全周期采集,想要采集到完整的图像数据越发困难。第二,在自然环境中的农业病虫害,发生规律差异很大,时间横跨一年四季、地理位置遍布祖国大江南北,甚至同种病虫害不同发展阶段的形态也差异明显,准确地鉴别并对其采集也是一项严峻的挑战;第三,农业病虫害由于个体小、隐蔽性强,田间实地难以发现,因此发现并采集到清晰的图像样本也是十分困难的。表1对比了农业病虫害图像不同采集环境的特点。

周围环境对农业病虫害图像采集有着较大的影响,大田自然环境中,寄主、季节、温湿度、光线等环境因素的多变导致了农业病虫害所呈现出的性状具有多样性。图1展示了部分害虫在不同环境中呈现的外观多样性。图1(a)为大田自然环境中同一种害虫,受到寄主、温湿度、光线角度等因素影响,表现出的背部不同颜色特征。图1(b)为同一种害虫在不同光源条件下的外观特征,在自然环境中光线较弱或者受到遮挡时,图像整体偏暗,会出现目标的部分特征消失现象,在人工补光适当的条件下,图像中的目标和背景表现出的特征较为明显,当人工补光过度时,光线整体较亮,会出现部分背景的特征消失现象。图1(c)展示的是受到不同季节、不同寄主等因素的影响,同一害虫表现出的不同颜色对比。通常而言,在多样的环境和不同光线下的复杂场景中采集到的病虫害图像有利于丰富数据集的多样性,更有利于提高模型的鲁棒性。因此应当根据实际任务需求,灵活地调节环境变量因素,构建数据集。

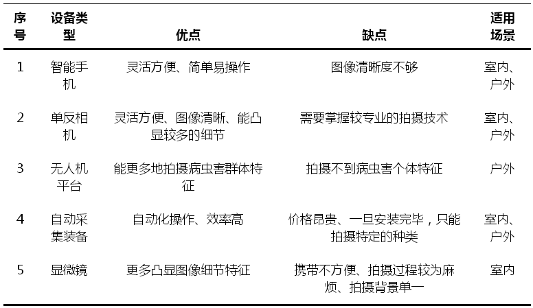
2
数据采集方法及设备
近年来,许多团队也开始尝试将病虫害图像数据和其周围环境数据进行融合,如地理信息、气象信息、作物信息等,形成多模态农业病虫害数据集,用以挖掘更具有价值的信息。史东旭等使用最新的通信技术,通过无人机搭载摄像头和传感器来采集图像信息和周围环境信息,利用大数据平台建立农业病虫害发生模型,从周围环境信息来分析农业病虫害的发生原因。为了进一步分析不同数据采集方式带来的影响,表2整理了不同设备采集农业病虫害图像数据方式的优缺点。

部分文字及图片来源于网络,本文内容仅供学习、交流使用,不具有任何商业用途,版权归原作者所有,如有问题请及时联系我们以作处理;本声明未涉及的问题参见国家有关法律法规,当本声明与国家法律法规冲突时,以国家法律法规为准。欢迎投稿,留言联系小编。