投资1亿!永太科技拟建1000吨BFBTF等项目
建设性质:扩建
建设地点:本项目位于内蒙古自治区乌海市海南区乌海高新技术产业开发区 低碳产业园,内蒙古永太化学有限公司现有厂区内。厂区中心地理坐标为东经 106°55'38.55",北纬 39°8'43.61"。
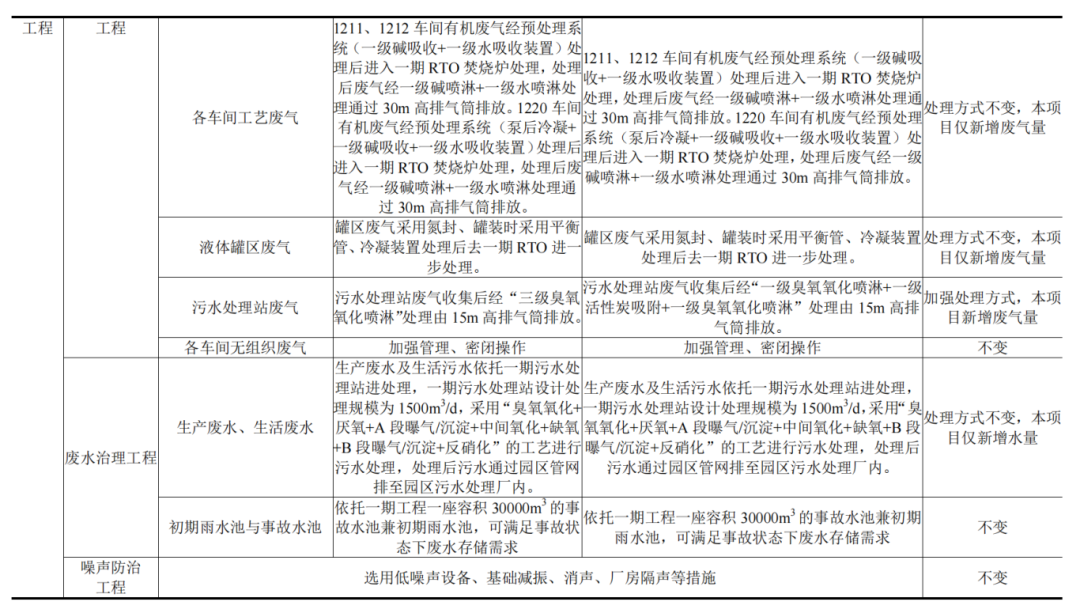
建设规模及内容:本项目依托已建车间和废气、废水环保处理设施,新增设备和生产线进行扩建。扩建后年新增产品 1000 吨 BFBTF(2-溴-5-氟三氟甲苯)、2000 吨 2,3,4-三氟苯 胺、2000 吨 2,4-二氟苯胺、1000 吨邻氟苯胺、1000 吨对氟苯胺和 1000 吨 3,4- 二氯苯胺以及联产 1683 吨 48%氢溴酸。
项目投资:总投资 10000 万元,其中环保投资 100 万元,占总投资的 1%。
占地面积:本项目占地面积 11196.8m 2,依托厂区内已建的 1220 车间、1211 车间和 1212 车间进行生产。




内蒙古永太化学有限公司位于内蒙古自治区乌海市海南区乌海高新技术产业开发区低碳产业园,成立于2019年10月,是浙江永太科技股份有限公司全资子公司,主要从事精细化学品生产。
2-溴-5-氟三氟甲苯为淡黄色液体,可用作重要的医药、农药和新型液晶材料中间体,如它是合成抗肿瘤药物比卡鲁胺的重要中间体,比卡鲁胺是一种抗雄激素的非甾类固醇,具有良好的耐受性,服用后无明显副作用。随着2-溴-5-氟三氟甲苯用途不断扩大,市场需求量也日益扩大。
2,3,4-三氟苯胺属于芳香族含氟化合物,是一种重要的化工、医药中间体。在化工、材料领域,以2,3,4-三氟苯胺为原料,可以合成多种2,3,4-三氟二苯乙炔类液晶化合物,2,3,4-三氟苯胺因此成为开发新型液晶材料的基础原料。
在农药领域,2,3,4-三氟苯胺的中间体2,3,4-三氟硝基苯已经得到很好的应用,由其衍生合成的N-酰基-N-(2,3,4-三氟苯胺基)丙酸酯类化合物,对小麦纹枯病和瓜类灰霉病达到了70%以上的防治效果,有个别化合物的药效与多菌灵相当。
在医药工业上,2,3,4-三氟苯胺可用于合成喹诺酮类抗菌药如洛美沙星、诺氟沙星、左氧氟沙星、氧氟沙星等。由于这类药物具有低毒性、药效持续时间长、副作用小,使得其应用非常广泛。
2,4-二氟苯胺,无色或淡黄色透明液体,是一种有机合成中间体,在医药领域,2,4-二氟苯胺是合成氟苯水杨酸、氟喹诺酮类抗菌药多氟啶酸酸和ACAT抑制剂CL-277082等药品的中间体,在农药领域,2,4-二氟苯胺是合成丙炔氟草胺和吡氟酰草胺的重要中间体。
此外,2,4-二氟苯胺还可作为液晶材料中间体,主要作为生产高档TN、宽温TN、STN-LCD等高档含氟液晶材料的中间体。
邻氟苯胺又称2-氟苯胺,淡黄色油状液体,量少时颜色不太明显。
邻氟苯胺是合成含氟医药和染料的重要中间体,可以用于合成热敏,也可以用于消炎镇痛药物、抗肿瘤药物、新型消炎药、新一代高选择性COX-2抑制剂等药物的中间体合成。
对氟苯胺,又名4-氟苯胺,按产品纯度主要分为99.5%以下、99.5%及以上两种。其中,99.5%以下纯度对氟苯胺主要应用于农药等领域。99.5%及以上纯度对氟苯胺可以应用于农药、医药及其它领域,是全球及国内市场中最为常见的对氟苯胺产品。
对氟苯胺应用领域广泛,在医疗领域,对氟苯胺是合成新型农药氟氯菌核利、除草剂氟吡草胺的重要中间体;在医药工业,对氟苯胺可合成头孢菌素等;另外,对氟苯胺还用于新型液晶材料的合成。
来源:永太科技,氟化工
部分文字及图片来源于网络,本文内容仅供学习、交流使用,不具有任何商业用途,版权归原作者所有,如有问题请及时联系我们以作处理;本声明未涉及的问题参见国家有关法律法规,当本声明与国家法律法规冲突时,以国家法律法规为准。欢迎投稿,留言联系小编。