关于2025年第四批拟制定团体标准立项公示的通知

各相关单位:
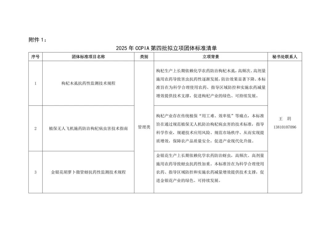
根据《中国农药工业协会团体标准管理办法》,现对《枸杞木虱抗药性监测技术规程》等9项团体标准进行立项公示,公示截止时间为2025年10月31日。
如有异议,请于公示期内予以书面反馈并将反馈意见发至电子邮箱:ccpia_ttbz@163.com。
CCPIA标委会秘书处联系人:
王 玥:13810107096
王春艳:18610560564
毕 超:13601283553
地址:北京市朝阳区农展馆南里12号通广大厦13层
附件1:2025年CCPIA第四批拟立项团体标准清单
附件2:CCPIA团体标准拟立项公示意见反馈表
中国农药工业协会
2025年10月24日



文(2025)102号,中国农药工业协会关于2025年第四批拟制定团体标准立项公示的通知.pdf